跳到主要內容區
您的瀏覽器不支援JavaScript功能,若網頁功能無法正常使用時,請開啟瀏覽器JavaScript狀態
新竹縣立芎林國民中學
漢堡鈕選單
回首頁
學校簡介
校史沿革
校歌校徽
發展願景及展望
位置及交通資訊
行政組織
校長室
教務處
學務處
輔導處
總務處
人事室
會計室
家長會
校務推動與辦法
學期行事曆
營養午餐
各界捐贈
各類相關法規
教學與課程計劃
課程計劃
教科書版本
美感教育
生涯發展教育
環境教育
教學正常化
本土語文專區
英語教學專區
臺灣母語日專區
教職員專區
差勤系統
公文系統
校務行政
單一入口
教師進修網
學習扶助評量
新竹縣教育局
新竹縣教網中心
教師公開授課
場地與設備借用
直播共學
家長及學生專區
國中教育會考
校務行政系統
學習扶助評量
智慧校園School+
數位學習平台
115學年度新生專區
網站管理
首頁
學生家長對外公告>最新公告
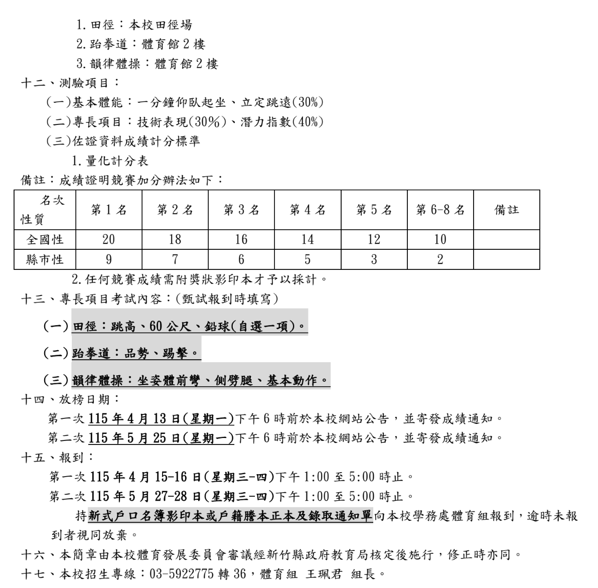
【學務處】115學年度體育班甄選第二次招生簡章公告,歡迎下載報考。
字體大小調整
小
中
大
您的瀏覽器不支援JavaScript功能,若網頁功能無法正常使用時,請開啟瀏覽器JavaScript狀態
作者 :
網站管理員
發佈日期 :
2026-02-12
最後更新日期 :
2026-04-17
►芎林國中115學年度體育班新生入學考試簡章
►芎林國中115學年度體育班轉入招生報名表
芎林國中115學年度體育班轉入招生報名表.pdf
芎林國中115學年度體育班新生入學考試簡章.pdf
批次下載附件
瀏覽數:
友善列印
分享
登入成功
Close (Esc)
Share
Toggle fullscreen
Zoom in/out
Previous (arrow left)
Next (arrow right)